页面加载中...

    产品与项目展示

产品与项目介绍

我们开发的软件产品专注于提升效率、简化流程,为企业提供全方位的数智化解决方案。
我们的硬件产品结合先进技术与工业级设计,为企业数智化转型提供可靠的硬件支持。

加载中...
弱电项目规划

弱电项目规划

万兆的电竞酒店弱电项目方案分享,爱快接入宽带支持多wan叠加(企业园区可换成防火墙),48口全万兆光口作为核心交换机,服务器使用40G光口链接核心,双纤直连,无盘客户端

加载中...
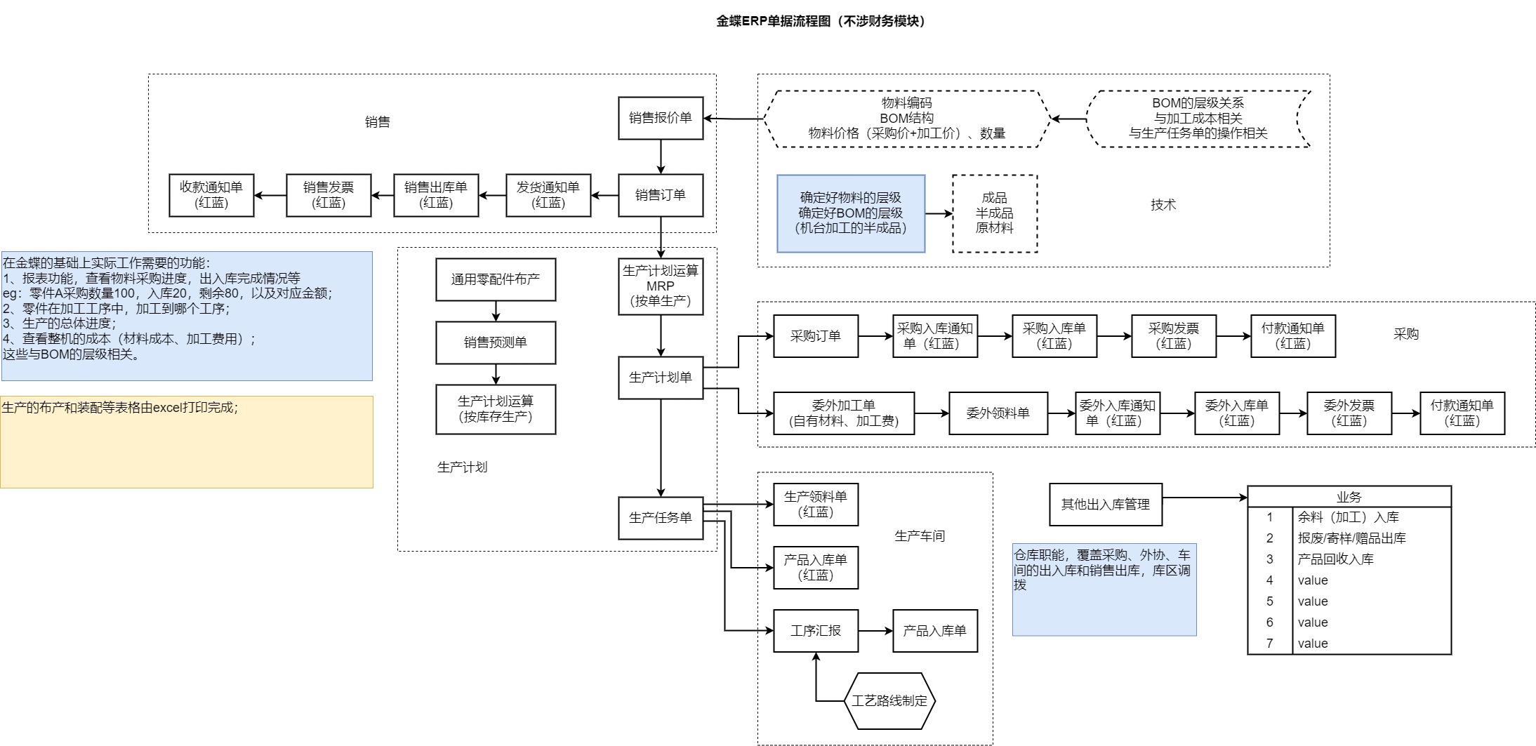
ERP流程/企业流程设计

ERP流程/企业流程设计

某电子厂库存准确率从65%提升至99.5%,每月减少5万元损失

加载中...
BI 数据大屏系统(私有化部署,终身使用)

BI 数据大屏系统(私有化部署,终身使用)

数据的可视化呈现,信息的即时共享,提高决策效率‌,数据驱动的战略规划

加载中...
财务分析系统(私有化部署,终身使用)

财务分析系统(私有化部署,终身使用)

该软件开发是以ERP系统为基础的,满足对数据量大,运算复杂,非ERP标准化运算,用户多,数据安全性要求严格(把excel表直接传给用户查看的情况),ERP数据修改后,excel数据没及时更新的财务人员和统计人员的日常工作需求,无需频繁导出数据,数据实时更新,算法运算在服务器端,不会被用户修改,保证结果准确,用户端操作无影响,用户权限控制,可多用户协作操作,各个部门或用户只能查看对应的数据,节省ERP系统授权,按需定制算法。还能与企业微信,钉钉等OA结合开发!

加载中...
信息集成系统与AI系统(私有化部署,终身使用)

信息集成系统与AI系统(私有化部署,终身使用)

将企业的各种数据集中管理,与 AI 结合的系统,真正的智慧系统,其中包含订单管理、生产管理、设备管理等应用,满足企业订单登记、产量汇报、人员信息登记等需求,经过十年实际运行的系统,不炒概念,只为企业办实事;

加载中...
信息集成系统与AI系统(私有化部署,终身使用)

信息集成系统与AI系统(私有化部署,终身使用)

将企业的各种数据集中管理,与 AI 结合的系统,真正的智慧系统,其中包含订单管理、生产管理、设备管理等应用,满足企业订单登记、产量汇报、人员信息登记等需求,经过十年实际运行的系统,不炒概念,只为企业办实事;

加载中...
信息集成系统与AI系统(私有化部署,终身使用)

信息集成系统与AI系统(私有化部署,终身使用)

将企业的各种数据集中管理,与 AI 结合的系统,真正的智慧系统,其中包含订单管理、生产管理、设备管理等应用,满足企业订单登记、产量汇报、人员信息登记等需求,经过十年实际运行的系统,不炒概念,只为企业办实事;

加载中...
电能监控与物联网采集系统(私有化部署,终身使用)

电能监控与物联网采集系统(私有化部署,终身使用)

电能监控与采集系统,对生产车间和办公场所的电力进行监控采集,减少电力浪费,提高电量使用效率,直观发现电量、电压和电流异常点,保护设备使用,分析电路异常问题,将电量科学分摊到产品的成本中,按需定制电力显示报表和电力算法,提供源代码,按需增加电量监控点,不受程序限制,代码可申请知识产权保护,评定高新企业,也可认证绿色工厂等,申请补贴,内部电量产值数据不泄露。系统使用无任何限制,添加多少个智能电表都可以,但必须支持网络传输。

加载中...
电能监控与物联网采集系统(私有化部署,终身使用)

电能监控与物联网采集系统(私有化部署,终身使用)

电能监控与采集系统,对生产车间和办公场所的电力进行监控采集,减少电力浪费,提高电量使用效率,直观发现电量、电压和电流异常点,保护设备使用,分析电路异常问题,将电量科学分摊到产品的成本中,按需定制电力显示报表和电力算法,提供源代码,按需增加电量监控点,不受程序限制,代码可申请知识产权保护,评定高新企业,也可认证绿色工厂等,申请补贴,内部电量产值数据不泄露。系统使用无任何限制,添加多少个智能电表都可以,但必须支持网络传输。

加载中...
流水线自动扫码报工

流水线自动扫码报工

加载中...
温湿度数据采集

温湿度数据采集

加载中...
温湿度数据采集

温湿度数据采集

加载中...
海康AGV自动执行系统

海康AGV自动执行系统

加载中...
会员营销系统(私有化部署,终身使用)

会员营销系统(私有化部署,终身使用)

加载中...
会员营销系统(私有化部署,终身使用)

会员营销系统(私有化部署,终身使用)

加载中...
AI 监控视频智能分析

AI 监控视频智能分析

为传统摄像头加载AI算法,实现对社区、园区、校园、企事业单位等多场所的人、车、物、事的自动监测、智能化记录与报警,让各场所在面对潜在的安全事件时,由被动监控转变为主动防御,真正做到事前预警,事中常态检测,事后规范管理,提升场所的综合安防管理水平。

加载中...
AI 监控视频智能分析

AI 监控视频智能分析

为传统摄像头加载AI算法,实现对社区、园区、校园、企事业单位等多场所的人、车、物、事的自动监测、智能化记录与报警,让各场所在面对潜在的安全事件时,由被动监控转变为主动防御,真正做到事前预警,事中常态检测,事后规范管理,提升场所的综合安防管理水平。

加载中...
AI 监控视频智能分析

AI 监控视频智能分析

为传统摄像头加载AI算法,实现对社区、园区、校园、企事业单位等多场所的人、车、物、事的自动监测、智能化记录与报警,让各场所在面对潜在的安全事件时,由被动监控转变为主动防御,真正做到事前预警,事中常态检测,事后规范管理,提升场所的综合安防管理水平。

加载中...
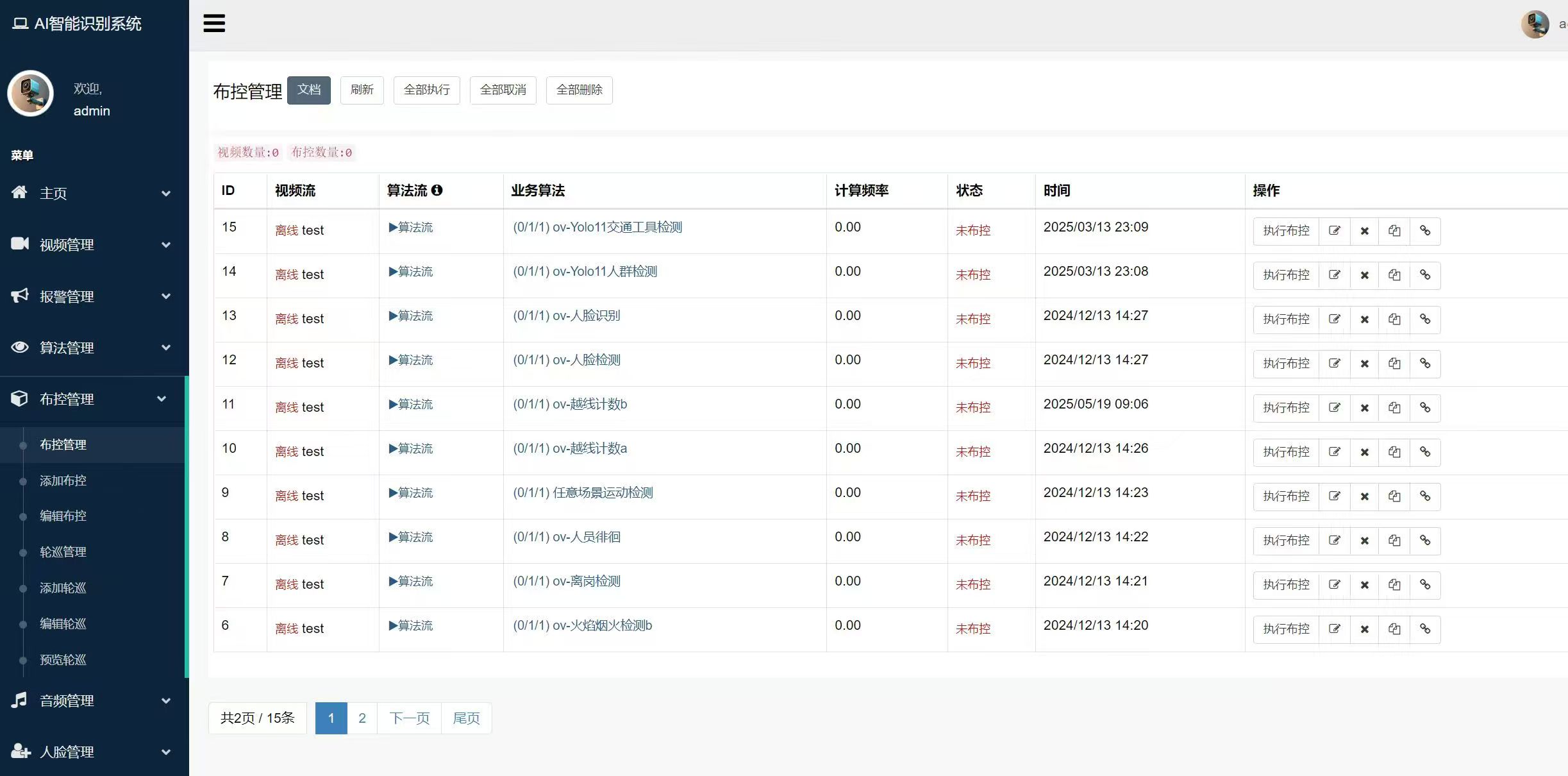
x86+N卡的AI智能识别系统

x86+N卡的AI智能识别系统

x86+N卡的AI智能识别系统,支持多路监控视频检测,多种算法上传,提供多种接口,布控轮询。还带yolo标注和训练,一站式搞定,适合有一定开发能力的单位使用,安全检测,质量检测,随心定制!

加载中...
x86+N卡的AI智能识别系统

x86+N卡的AI智能识别系统

x86+N卡的AI智能识别系统,支持多路监控视频检测,多种算法上传,提供多种接口,布控轮询。还带yolo标注和训练,一站式搞定,适合有一定开发能力的单位使用,安全检测,质量检测,随心定制!

加载中...
x86+N卡的AI智能识别系统

x86+N卡的AI智能识别系统

x86+N卡的AI智能识别系统,支持多路监控视频检测,多种算法上传,提供多种接口,布控轮询。还带yolo标注和训练,一站式搞定,适合有一定开发能力的单位使用,安全检测,质量检测,随心定制!

加载中...
x86+N卡的AI智能识别系统

x86+N卡的AI智能识别系统

x86+N卡的AI智能识别系统,支持多路监控视频检测,多种算法上传,提供多种接口,布控轮询。还带yolo标注和训练,一站式搞定,适合有一定开发能力的单位使用,安全检测,质量检测,随心定制!

加载中...
x86+N卡的AI智能识别系统

x86+N卡的AI智能识别系统

x86+N卡的AI智能识别系统,支持多路监控视频检测,多种算法上传,提供多种接口,布控轮询。还带yolo标注和训练,一站式搞定,适合有一定开发能力的单位使用,安全检测,质量检测,随心定制!

加载中...
x86+N卡的AI智能识别系统

x86+N卡的AI智能识别系统

x86+N卡的AI智能识别系统,支持多路监控视频检测,多种算法上传,提供多种接口,布控轮询。还带yolo标注和训练,一站式搞定,适合有一定开发能力的单位使用,安全检测,质量检测,随心定制!

加载中...
海康摄像头巡检

海康摄像头巡检

海康摄像头巡检,厂区300多只监控,解码上墙的只是少数,大量的摄像头都不会特意去查,坏了哪个摄像头都不知道,等到要查才悔之晚矣,运行程序,不用一个个去点开查预览,将所有摄像头都巡检一遍,会自动生成摄像头截图,pdf巡检报告,和巡检运行结果cvs合集,是运维工程师必备的神器

加载中...
AI人脸识别系统

AI人脸识别系统

上下班考勤打卡排长龙,免费食堂用餐人数无法确定,陌生人员进出单位有风险,白名单人员到访没接待,人数多,环境复杂,管理难,使用AI人脸识别,商汤算法加持,30人同时批量打卡,准确识别黑名单和白名单,提高效率,协助管理。

加载中...
AI人脸识别系统

AI人脸识别系统

上下班考勤打卡排长龙,免费食堂用餐人数无法确定,陌生人员进出单位有风险,白名单人员到访没接待,人数多,环境复杂,管理难,使用AI人脸识别,商汤算法加持,30人同时批量打卡,准确识别黑名单和白名单,提高效率,协助管理。

加载中...
进销存云ERP

进销存云ERP

加载中...
进销存云ERP

进销存云ERP

加载中...
校务管理系统

校务管理系统

校务管理系统,多用户,有权限管理,功能包括学员签到,食堂报餐、上课可以统计学员到课情况,谁缺勤,学员可以评课,对老师上课进行打分,学员上缴作业情况,老师对学员进行评定,电脑端和手机端适配

加载中...
校务管理系统

校务管理系统

校务管理系统,多用户,有权限管理,功能包括学员签到,食堂报餐、上课可以统计学员到课情况,谁缺勤,学员可以评课,对老师上课进行打分,学员上缴作业情况,老师对学员进行评定,电脑端和手机端适配

加载中...
校务管理系统

校务管理系统

校务管理系统,多用户,有权限管理,功能包括学员签到,食堂报餐、上课可以统计学员到课情况,谁缺勤,学员可以评课,对老师上课进行打分,学员上缴作业情况,老师对学员进行评定,电脑端和手机端适配